Valuation Fees Tax Deductible Featured Image AVGI

Are Business Valuation Fees Tax Deductible?

Are Business Valuation Fees Tax Deductible?

Professional business valuations are a large investment, and business owners want to know if they can write off these expenses as tax deductions. The short answer is that it depends. Business owners get business valuations for several different purposes. Whether the appraisal fees are tax-deductible usually depends on

  1. The valuation purpose-what prompted the business valuation engagement?

  2. Who is paying for the valuation—the business owner themselves, an attorney/financial advisor on behalf of the business owner, or in case of an M&A, the buyer or the seller?

  3. Applicable tax laws: The federal, state, and county tax laws in effect at the time of the business valuation can impact the deductibility of related expenses.
    We’ll explore each of these points in greater detail.

Are Business Valuation Fees Tax Deductible 3 Factors AVGI

1. What is the Valuation Purpose?

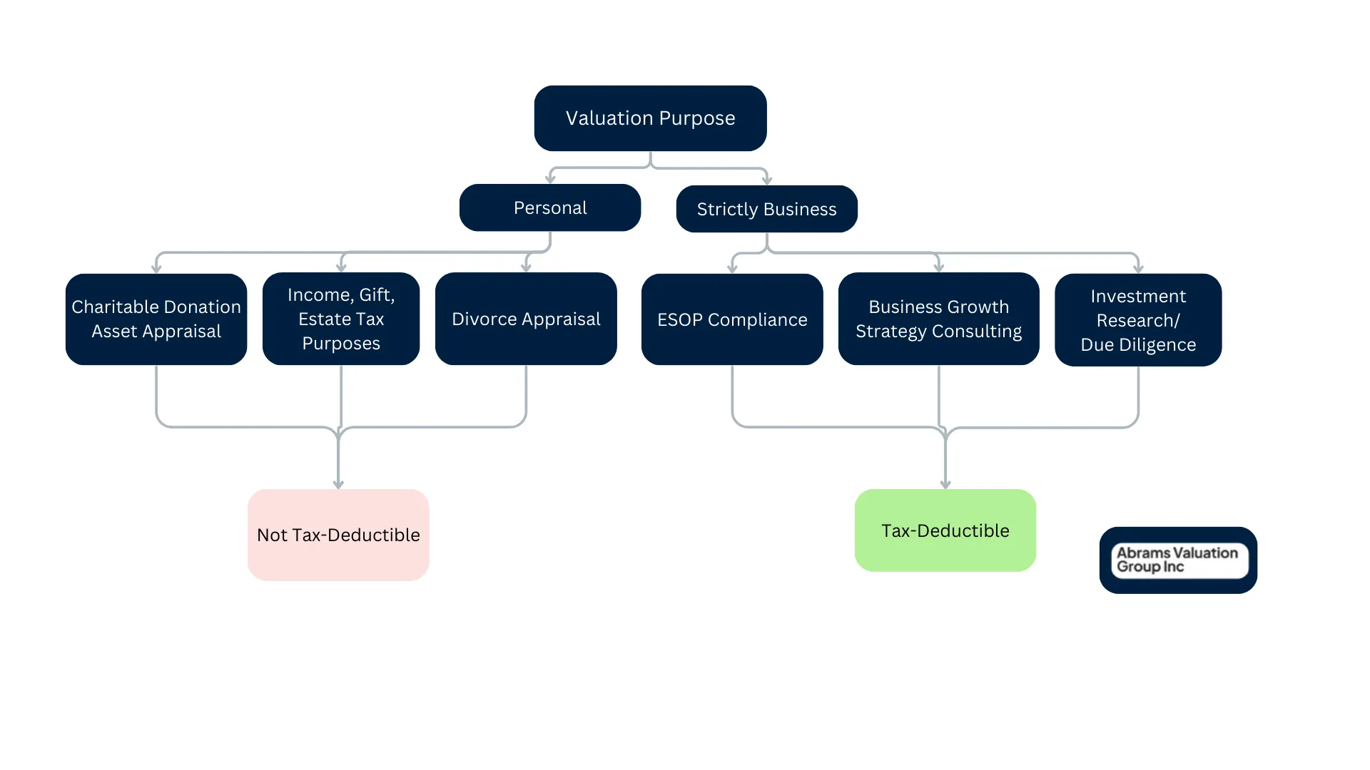
Whether the expenses incurred for the valuation process are tax-deductible depends very much on the valuation purpose. In a scenario where the valuation purpose is considered a part of the business’s operating expenses or included in investment research and expenses, then the valuation expenses would generally be tax-deductible. In this case, the valuation is categorized with other essential operating and maintenance expenses such as office rent, computer software, and electricity bills; these are all expenses that are essential to operating the business regularly. This means that the appraisal costs associated with obtaining a business valuation, such as fees paid to valuation professionals or firms, can usually be treated as deductible expenses.

For instance, consider a company establishing an Employee Stock Ownership Plan (ESOP) as part of its succession planning strategy. To stay compliant with ESOP regulations and determine the fair market value of the company’s shares, the business engages a valuation firm to conduct a thorough ESOP appraisal annually. Without the valuation, the business’s ESOP would no longer be compliant and could not operate as usual. Therefore, the expenses incurred for this valuation process, including the fees paid to the valuation firm, would be considered part of the business expenses directly related to ESOP compliance. As a result, these expenses would usually be tax-deductible, provided they meet the necessary criteria outlined by the tax authorities.

Tax Deductible Valuation Purpose AVGI

In an investment scenario, the specific nature of the expense plays a crucial role in determining its tax-deductible status. For example, costs incurred for investigating whether a company is a good purchase, such as product analysis, site visits, and market research, may be eligible for tax deduction. These expenses are directly related to the acquisition of the business and can be considered as part of the cost of investment.

On the other hand, there are several clear-cut cases when the business valuation cost is not tax-deductible. For example, if the business donates non-cash assets to a charitable organization and gets a qualified appraisal to determine its charitable contribution deduction, the IRS clearly states that the appraisal fees are not tax-deductible. Another example would be a divorcing couple who jointly own a business. They engage a business valuation professional to determine the value of the business to help them divide the business equitably for the divorce. Since the valuation purpose is for a personal matter, the business valuation fees would not be tax-deductible.

It is always essential to ensure that the valuation expenses are properly documented and meet the criteria set forth by tax regulations to qualify for tax deductions. As with any tax-related matter, it’s advisable to consult with a tax professional or accountant familiar with your particular business setup and scenario to ensure compliance with relevant tax laws and regulations.

2. Who is Paying the Business Valuation Fees?

Another important factor to consider in determining whether valuation costs are tax deductible is the identity of the person or company paying for the valuation. If a business owner is paying for a valuation as part of an internal review and growth strategy for their own company, that full cost may be tax-deductible as it would be considered the same as other business expenses.

In an M&A scenario, whether the expenses are incurred by the buyer or the seller can influence their tax deductibility. For instance, buyers can typically write off up to $5,000 for certain costs involved in purchasing a new business. On the other hand, sellers may only be able to deduct a portion of research costs incurred before selling the company. This is not necessarily a fixed deduction, but it can help lower taxable gains on the profits made from the sale.

Valuation Fees Tax Deductible Who Pays AVGI

3. Applicable Tax Laws

Of course, the tax laws in effect at the time of the business valuation can impact the deductibility of related expenses. For example, changes in tax laws may alter the deductibility of certain expenses, making it essential to stay updated with the current tax regulations and consult with a tax advisor to ensure compliance and maximize available tax breaks.

In Conclusion: Are Business Valuation Fees Tax Deductible?

In conclusion, the tax deductibility of business valuation fees depends on various factors such as the purpose of the valuation, the entity paying for the valuation, and applicable tax laws. It is essential for business owners to carefully consider these factors and ensure that the valuation expenses are properly documented and meet the criteria set forth by tax regulations to qualify for tax deductions. Staying updated with current tax laws and consulting with a tax advisor can help ensure compliance and maximize available tax breaks. While business valuation expenses can be tax-deductible under certain circumstances, it is crucial to seek professional advice to navigate the complexities of tax regulations and make informed decisions regarding tax deductions.

Business valuations by AVGI experts

Leave A Comment